# php-mysql-html
**Repository Path**: dwx0829/php-mysql-html
## Basic Information
- **Project Name**: php-mysql-html
- **Description**: php+mysql+html+jQuery 养老院网站的设计与制作(前台展示+后台管理)
- **Primary Language**: Unknown
- **License**: Not specified
- **Default Branch**: master
- **Homepage**: None
- **GVP Project**: No
## Statistics
- **Stars**: 11
- **Forks**: 0
- **Created**: 2020-03-05
- **Last Updated**: 2023-12-24
## Categories & Tags
**Categories**: Uncategorized
**Tags**: None
## README
# PHP MYSQL HTML AJAX全栈网站
## 养老院网站的设计与制作
这是一个完整的养老院网站,分为前后台系统,后台系统在admin文件夹下,可通过前台页面左上方入口登录。
若要访问,管理员用户名:admin,密码:admin)
**目前该项目因为时间久远,多个php的方法已被最新PHP版本废弃,如要使用,请用PHP5.0或以下版本来运行**
##### 当时运行环境:
- Apache版本:Apache 2.4.23
- 数据库:MySQL 5.5.38
数据库系统用MySQL,建立在本人自己的服务器上,可以完全使用系统功能
拉取到本地后需修改config配置文件
mysql脚本名称为根目录:*MySql脚本.sql*
## 主要用到技术:
1. 前台页面:HTML、CSS、JavaScript
2. 用到框架:jQuery、bootstrap
3. 主要插件:validate、dataTable、myFocus、 kindeditor
4. 后台数据交互:PHP
5. 后台数据库:MySQL
6. 开发工具:HBuilder
## 1. 系统整体结构

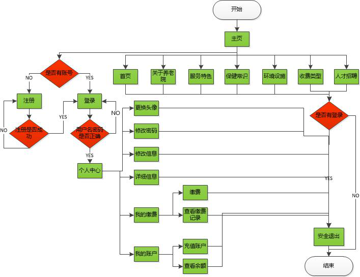
## 2. 前台系统流程图

## 3. 后台系统流程图

### 部分页面






